[클래스] 7. 메쉬렌더러(이론, 실습 물체 메테리얼 바꾸기)
title: “[클래스] 7. 메쉬렌더러(이론, 실습- 물체 메테리얼 바꾸기)” categories:
-
UDONGRAPHcourse
#[클래스] 7. 메쉬렌더러(이론, 실습: 물체 메테리얼 바꾸기) : 네이버 블로그
디스코드 : rage147#2898
언제나 질문은 환영입니다!!
서버 놀러오셔요~~
우동 관련 이야기 해요~~
1. 먼저 메쉬렌더러가 뭔지 알아봅시다(이론)
오늘은 메쉬 렌더러에 대해 알아보겠습니다
메쉬 렌더러라고 하면 낮설게 느껴질 수 있지만 아주 친숙한 기능입니다
큐브를 만들면 트랜스폼과 박스콜라이더 사이에 메쉬 랜더러가 있습니다
메쉬 렌더러의 요소는
메테리얼
라이팅
프로브
에디셔널 세팅이 있습니다
우리가 가장 많이 쓰는것은 메테리얼을 바꾸는 기능입니다
메테리얼이 무엇인지는 다들 아시죠?
메테리얼은 쉐이더와 텍스쳐가 합쳐진 파일로
오브젝트의 이미지(텍스쳐)를 담당해요
그리고 메쉬 렌더러로 오브젝트의 메테리얼을 보여줍니다
2. 물체 메테리얼 바꾸기(실습)
준비물=바꿀 이미지파일
첨부파일
고양이.png
먼저 이미지파일로 메테리얼을 만들겠습니다
크리에이트 메테리얼을 눌러주세요
그 후 메테리얼에서 알베도에 이미지 파일을 연결해주세요
그 후 메테리얼을 큐브에 넣어주세요
큐브의 메테리얼이 바뀌었죠?
컨트롤 제트(Ctrl+Z)를 눌러 메테리얼을 기본으로 돌립니다
우리는 이제 이 큐브를 누르면 메테리얼을 바꾸는 기능을 만들것입니다
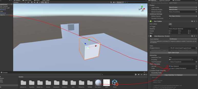
우동 파일을 열고 변수 탭에서
+버튼을 누른 후 Material 변수를 만들어 주세요
이름을 cat_mat로 바꾸고 퍼블릭을 체크해주세요
MeshRenderer를 눌러주시고
이름을 Cube로 해주세요
마찬가지로 퍼블릭
그리고 컴파일을 누른 후 (컴파일은 오른쪽 위에 있습니다)
메테리얼과 메쉬 렌더러를 연결해주세요
그럼 Cube는 바꿔질 메쉬렌더러
cat_mat는 바꿀 메테리얼(고양이)이겠죠?
인터렉트를 꺼내주시고 MeshRenderer에서Set material을 꺼내주세요
간단하죠?
플레이를 눌러 테스트를 하면 잘 작동합니다
/0.png)
/1.png)
/2.png)
/3.png)
/4.png)
/5.png)
/6.png)
/7.png)
/8.png)
/9.png)